热搜关键词:
智能润滑
、
轴承
、
缠绕垫片
、
高温固力特
、
润滑
、
首页
智能润滑系统
单点润滑器
数字化智能润滑
多点智能润滑
双线润滑系统
单线润滑系统
进口轴承
SKF轴承
IBC精密轴承
FAG轴承
Flexitallic福来西
高温固力特®
缠绕垫片
缠革垫片(Change)
金属齿形垫片
盘根
HPG高性能垫片
改性PTFE-Sigma
无石棉压缩纤维垫片
法兰辅助垫片
金属包覆垫片
CPR垫片
金属环垫
静密封件
阀杆密封件
Corriculite
技术与服务
润滑技术服务
轴承技术服务
垫片技术服务
新闻资讯
公司新闻
行业新闻
服务内容
关于我们
企业简介
服务理念
企业文化
服务领域
合作客户
联系我们
联系我们
招贤纳士
润滑技术服务
轴承技术服务
垫片技术服务
所在位置:
网站首页
--
减速机维修
技术与服务
Technology & Services
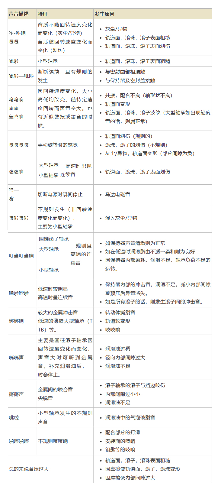
轴承发响的原因、检测处理以及存放方法
新的轴承装上后发响的情况,相信大家一定都遇到过。这时候我们想到的一定是退货,但轴承发响一定是产品的质量原因吗?今天给大家分享一些办法,希望能帮到大家。
上一篇:轴承安装攻略大全
下一篇:滚动轴承的失效分析及防治方法